中国大学生机械工程创新创意大赛“精雕杯”毕业设计大赛(下文简称大赛)是由中国机械工程学会主办的具有导向性、示范性的机械类专业毕业设计竞赛活动。本届大赛由北京精雕科技集团有限公司冠名,吉林大学和中国机械行业卓越工程师教育联盟共同承办。
本届大赛分为区域赛和全国总决赛两阶段,区域赛于2026年5月11日至15日以通讯评审方式举行,全国总决赛于2026年5月29-30日在吉林大学举行。现就区域赛参赛作品提交及评审、全国总决赛入围名单公布进行如下说明。
5月4日9时至5月8日18时,通过大赛官方网站(https://meuee.cmes.org)在线提交参赛作品。
5月29-30日,全国总决赛(29日报到,30日全天比赛)。
综合考虑参赛作品数量和高校所在地,区域赛分为北部、东北部、东部、中部、西部和南部 6 个赛区,各高校所属赛区如下:

1. 区域赛评审方式采用通讯评审,包括形式审查和内容评审。
2. 形式审查的内容:参赛作品必须为题目征集阶段入选项目(题目不可调);参赛作品必须有企业导师参与指导;查重率(维普、知网等)必须≤20%。不满足以上任何一条要求,则不进入区域赛评审。入围全国总决赛作品需补充提交AIGC检测报告。
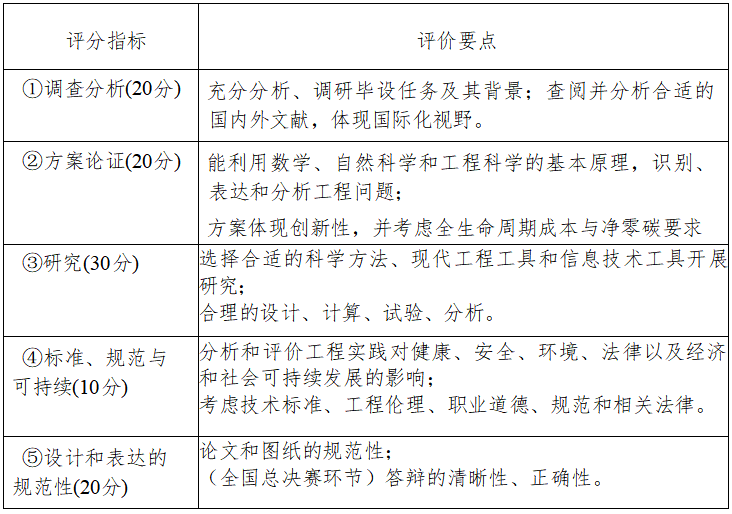
3. 评分标准与赋分方法
作品按以下 5 方面内容评审,评分标准如下:

区域赛设一、二、三等奖。
获得区域赛一等奖作品晋级参加全国总决赛。
1. 参赛作品提交至联盟官方网站(https://meuee.cmes.org )中的毕业设计大赛模块。
2. 参赛作品提交过程中如有任何疑问可发邮件至大赛官方邮箱 bysjds@cmes.org咨询。
1. 提交的参赛作品应包含所选题目编号、高校指导教师信息、企业指导教师信息、毕业设计论文或说明书正文、查重报告(简洁版)、附件(含设计图纸、演示视频、实物照片等)等。其中,论文或说明书正文要求PDF格式;附件打包上传,总大小不超过20MB,附件中文档和图纸要求PDF格式,图片要求JPG格式,视频要求MP4格式。
2. 参赛作品格式和要求,在符合以下标准前提下,可参照各参赛单位的毕业设计相关要求。
毕业设计论文或说明书排版格式要求:页面设置为 A4,纸张方向为纵向;所有图表须按国家规范标准或工程要求采用计算机绘图软件绘制。
毕业设计论文内容要求:至少包含题目、中英文摘要、中英文关键词、目录、正文(不少于 10000 字)、参考文献(不少于20篇,其中英文文献不少于5篇,格式应符合GB/T7714-2015)、致谢。
3. 毕业设计内容覆盖专业认证对毕业设计的其他能力要求,能够体现以下方面:
在设计中考虑社会、健康、安全、法律、文化、环境等因素的影响,兼顾机械工程相关的技术标准、知识产权、法律法规等。
能够在环境保护和可持续发展的角度考虑和评价工程实践的可持续性。
了解专业领域的国际发展趋势、研究热点,具备一定的国际视野。
附件